安徽省昌昊矿山设计研究有限公司
Anhui Changhao Mine Design Research Co., Ltd
名称
描述
内容
咨询热线:0564-3276886
首页
关于昌昊
公司简介
资质荣誉
组织架构
业务范围
安全评价
安全评价资质
安全评价机构综合信息
服务收费标准
安全生产标准化
职业卫生检测评价
职业卫生技术服务资质
综合信息公开
技术报告信息公开
年度考核情况公示
固体勘查设计
冶金矿山工程设计
矿山资源储量评估
金属非金属矿山特种作业考试
相关教育培训
检验检测
报告公示
安全评价
安全评价第一季度
安全评价第二季度
安全评价第三季度
安全评价第四季度
职业卫生
其他
信息公示
安全评价
职业卫生
综合信息
法律法规
党的建设
员工之家
文化园地
企业文化
企业动态
公司新闻
行业资讯
在线留言
联系我们
首页
>>
报告公示
>>
报告公开
>>
安全评价
>>
第三季度
>>
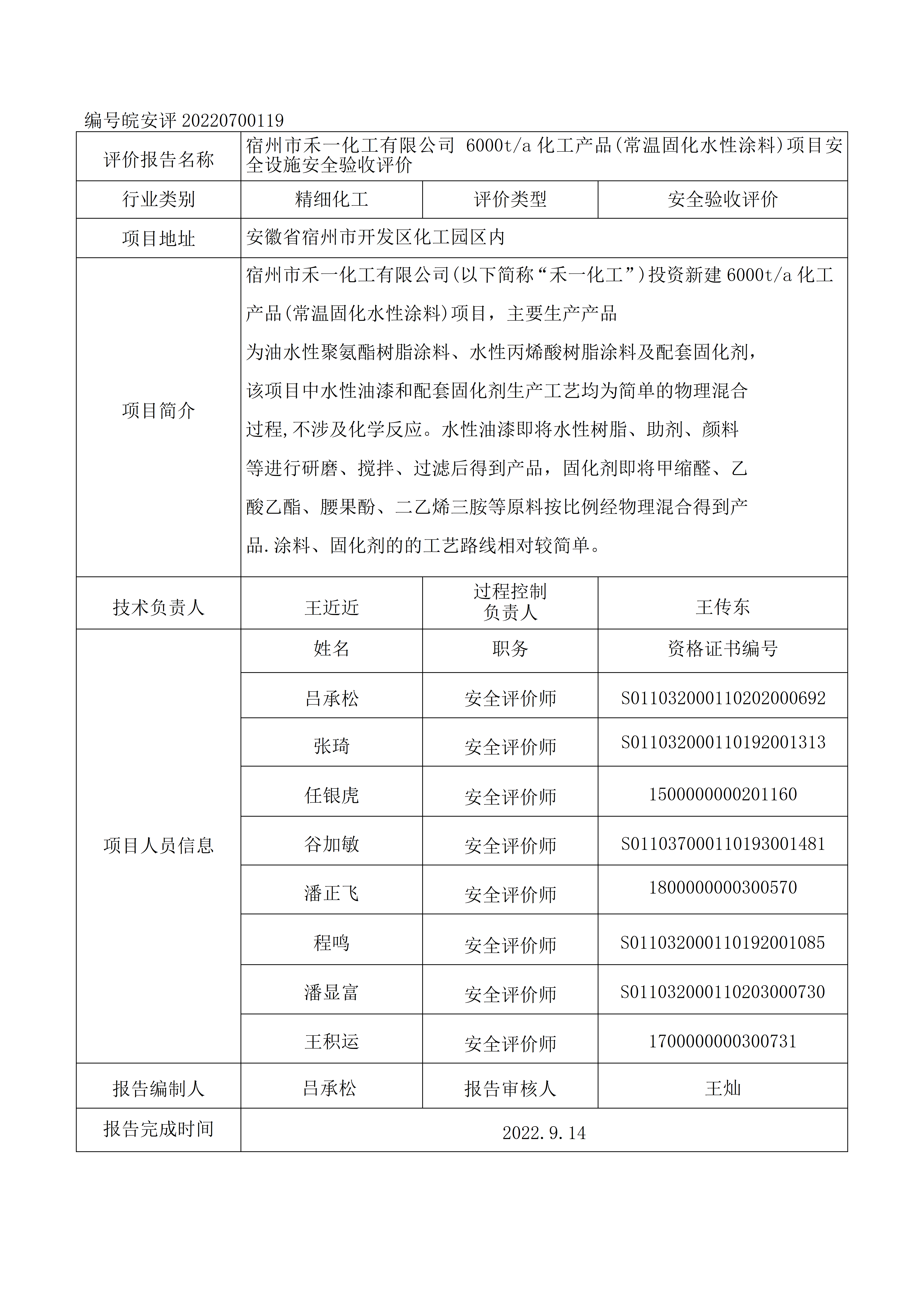
省厅上传-宿州市禾一化工有限公司6000ta化工产品(常温固化水性涂料)项目
省厅上传-宿州市禾一化工有限公司6000ta化工产品(常温固化水性涂料)项目
来源:
|
作者:
安徽省昌昊矿山设计研究有限公司
|
发布时间:
2022-10-15
|
110
次浏览
|
🔊
点击朗读正文
❚❚
▶
|
分享到:
上一篇:
省厅上传-安徽沙丰新......
下一篇:
省厅上传-高速石化长......
报告公示
安全评价
职业卫生
其他